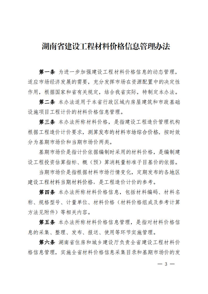
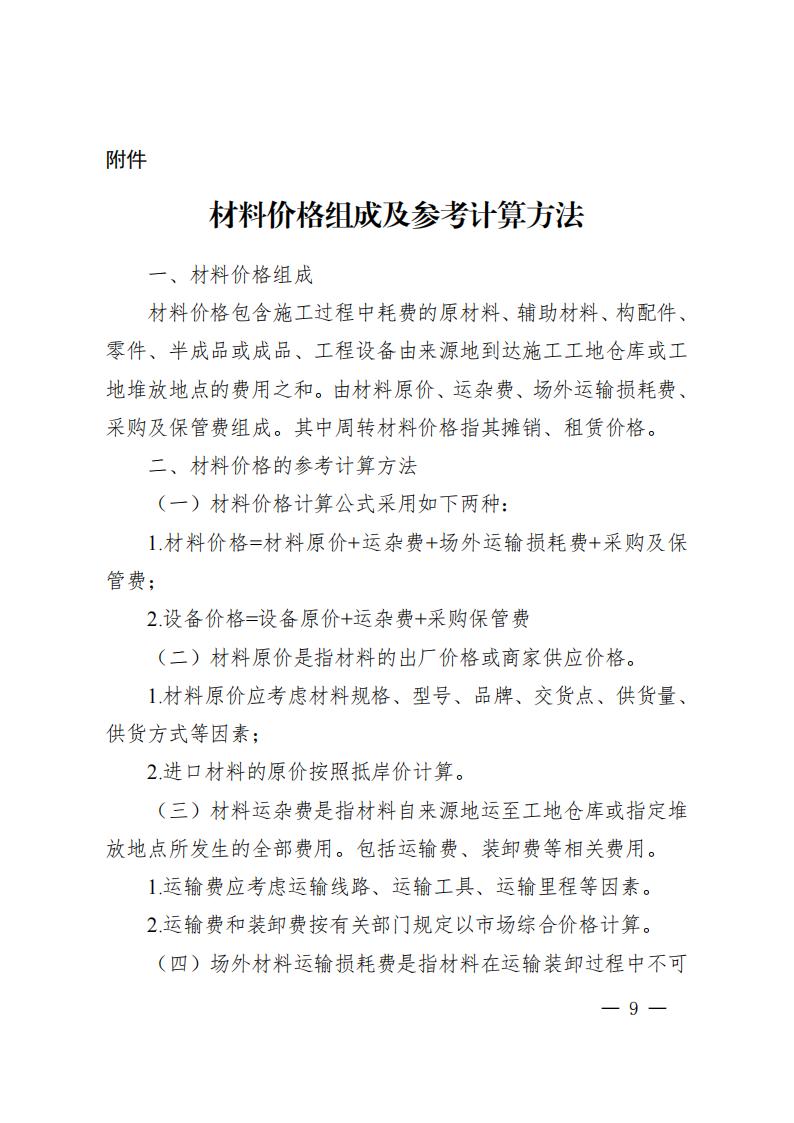
湖南省住房和城乡建设厅关于印发《湖南省建设工程材料价格信息管理办法》的通知

火博官方网站>政策法规2023年02月27日

湖南省住房和城乡建设厅关于印发《湖南省建设工程材料价格信息管理办法》的通知_00.jpg


网站信息来源://zjt.hunan.gov.cn/zjt/hnweb/zxfb/202302/t20230227_29257470.html

上一篇:建设工程质量检测管理办法
下一篇:没有了

最新动态

关于火博
公司简介
董事长致辞
企业文化
组织构架
发展历程
荣誉资质
业务范围
全过程工程咨询
综合决策咨询
招标采购
造价咨询
项目管理
新闻中心
公司要闻
行业关注
政策法规
党建专栏
学习强国
党群活动
人力资源
业务团队
学习园地
招聘动态
关注火博
联系方式
0731-22291719
0731-22291715
hnwd2005@qq.com
明博官方网站-明博MINGBO(中国) 明博官方网站-明博(中国) G22恒峰(集团)-官方网站 亚娱体育app官网(中国)有限公司 亚娱体育-亚娱(中国)有限公司 明博官网-明博(中国) 亿德体育-亿德体育(中国) 好博在线官网-好博(中国) 明博国际(中国)网页版入口