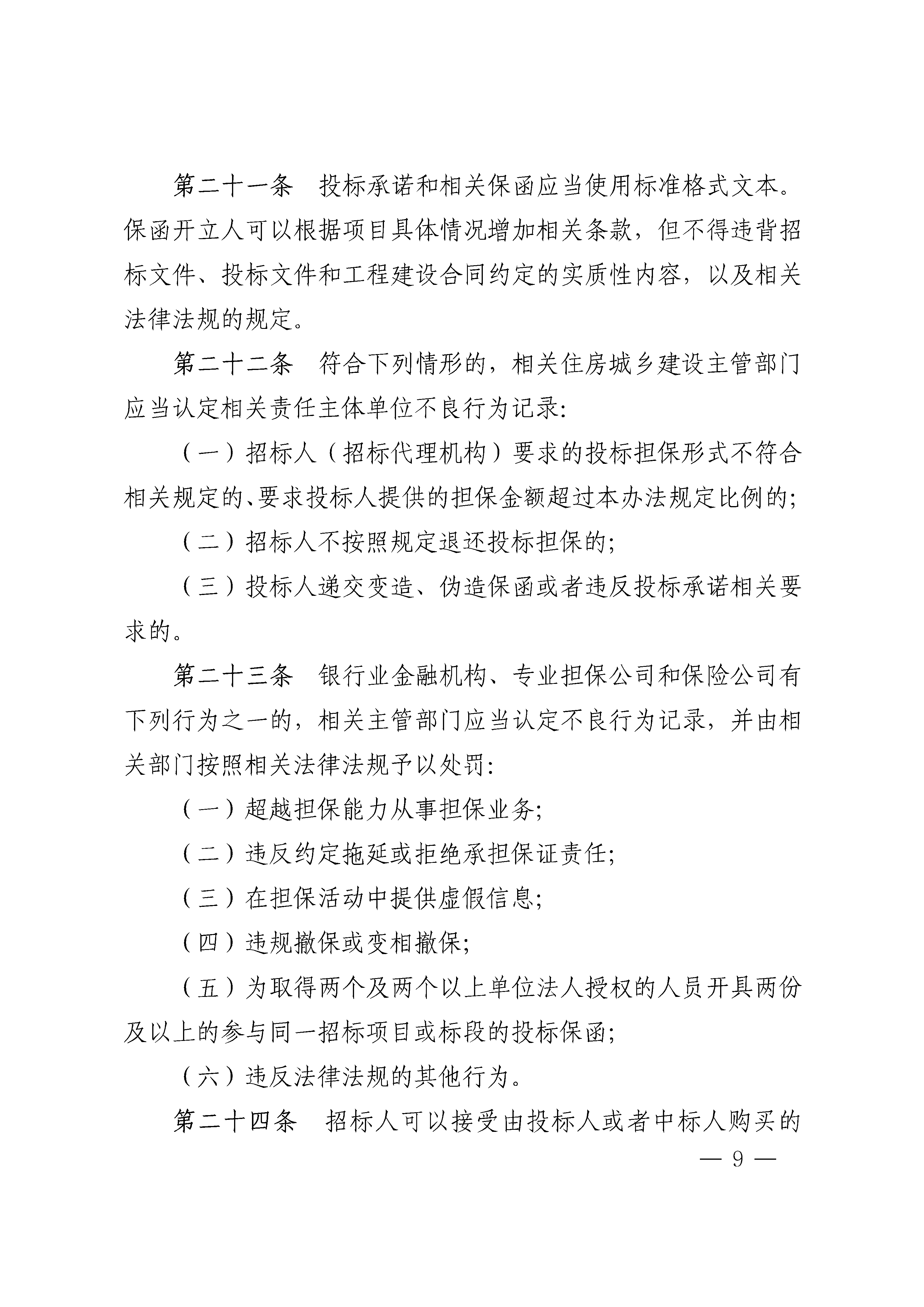
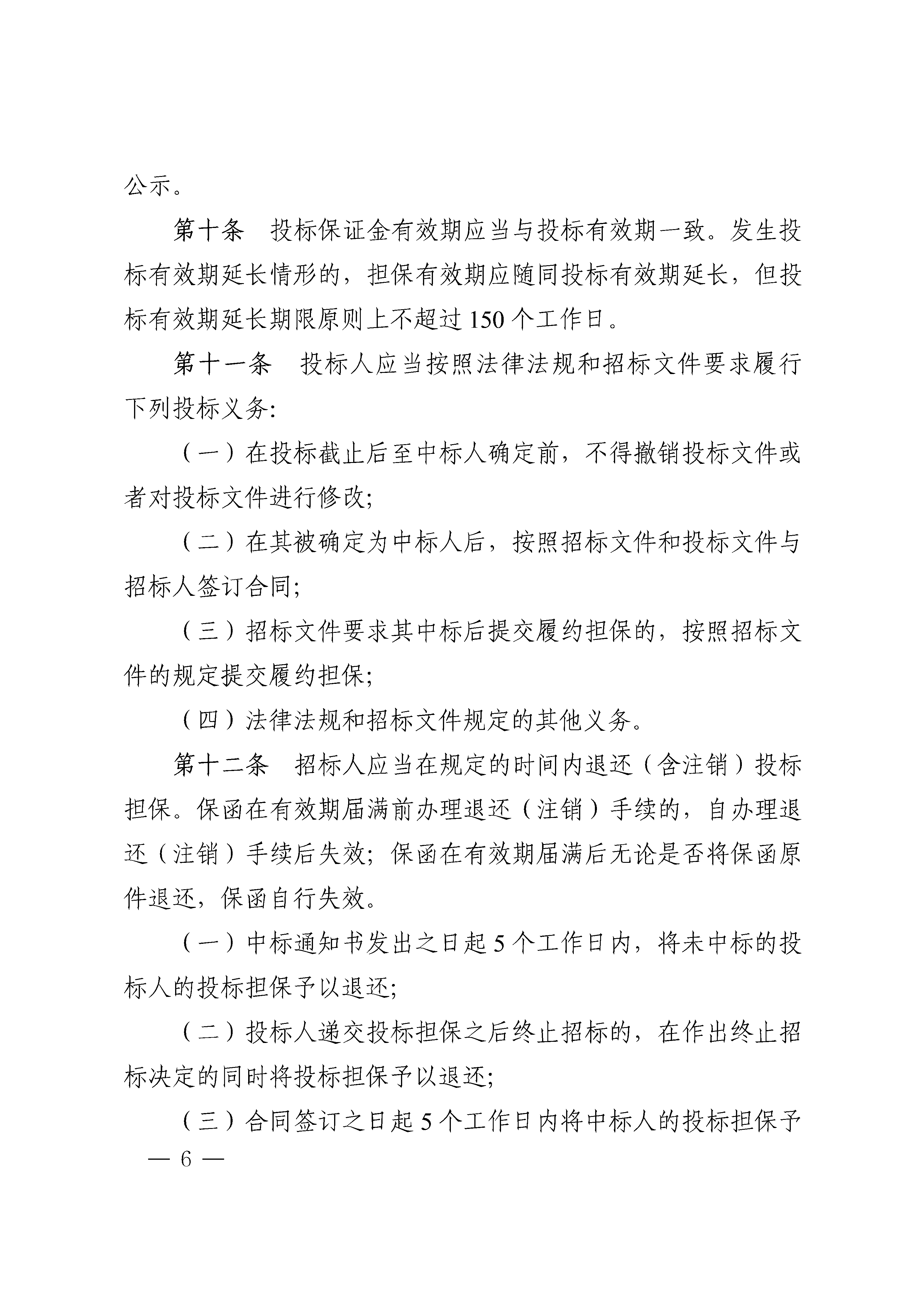
《湖南省房屋建筑和市政基础设施工程投标担保和经评审最低投标价中标履约担保管理办法》的通知

火博官方网站>政策法规2022年02月11日

网站信息来源://www.hunan.gov.cn/hnszf/xxgk/wjk/szbm/szfzcbm_19689/szfcxjst/gfxwj_19835/202202/t20220219_22485510.html

最新动态

关于火博
公司简介
董事长致辞
企业文化
组织构架
发展历程
荣誉资质
业务范围
全过程工程咨询
综合决策咨询
招标采购
造价咨询
项目管理
新闻中心
公司要闻
行业关注
政策法规
党建专栏
学习强国
党群活动
人力资源
业务团队
学习园地
招聘动态
关注火博
联系方式
0731-22291719
0731-22291715
hnwd2005@qq.com
明博官方网站-明博MINGBO(中国) 明博官方网站-明博(中国) G22恒峰(集团)-官方网站 亚娱体育app官网(中国)有限公司 亚娱体育-亚娱(中国)有限公司 明博官网-明博(中国) 亿德体育-亿德体育(中国) 好博在线官网-好博(中国) 明博国际(中国)网页版入口